来源:互联网作者:互联网2023-04-18 00:06:00

最高可领取6万元盲盒奖
值得信赖的交易平台,移动交易,随时随地
新用户下载,赢取高达 60,000 元盲盒
本周 #Megascope 涵盖以下内容:1)zkSync 主网 zkSync Era 上线
2)0xAcid 详细解读
3)Data Check:DODO 交易量涨幅显著
Weekly DigestzkSync 主网上线
扩展性问题一直是阻碍公链尤其是以太坊生态大规模应用的主要挑战之一,而 L2 Rollup 技术路线逐渐成为了主流扩容方案。随着上周 Arbitrum 发币,整个 L2 赛道的活跃性被带动起来,尤其是 ZK Rollups 技术路线的项目方,纷纷表示将上线主网,zkSync 在 3 月 24 日宣布其主网 zkSync Era 上线。根据 zkSync 官方文档,我们总结了 zkSync 的几大特点和优势。
原生账户抽象提高用户体验
简化用户操作:在传统的以太坊交易中,用户需要为每个交易设置 gas 价格、gas 限制等参数。这对于普通用户来说,可能会增加操作的复杂性。而原生账户抽象允许智能合约自行处理 gas 费用,用户不再需要设置这些参数,大大简化了交易操作。
改善费用支付体验:以太坊主网只能使用 ETH 支付 gas,而 zkSync 通过原生账户抽象,可以实现用任意代币支付 gas,委托第三方支付 gas,批量处理交易等,不仅降低了交易费用,也带来更多的可组合性。
LLVM 带来开发效率提升
性能优先:Era 的设计理念是性能优先,意味着其内部虚拟机针对提高零知识证明性能进行优化。限制 zkEVM 性能的主要瓶颈在于证明生成和验证的成本,Era 没有追求完全的 EVM 等效而是专注提升 ZK 验证的效率,这个方向对于突破性能瓶颈有重大意义。
EVM 高度兼容:Era 上的 LLVM 编译器兼容 EVM 语言(如 Solidity、Vyper 和 Yul),这意味着开发者不需要使用新的编程语言或工具。这使得现有的以太坊应用和智能合约可以更轻松地迁移到 Era 平台。也就意味着,开发者无需为迁移到 Era 平台而重写代码。这降低了开发者的学习成本,同时也减少了迁移过程中可能出现的问题。
强大的 LLVM 编译器:LLVM 是世界上最成熟的编译器技术栈之一,它可以带来显著的性能提升和开发者体验改进。在 Era 上,开发者可以利用 LLVM 编译器的优势,实现高效的智能合约编译和执行。
数据压缩降低成本
zkEVM 需要通过数据压缩来降低其在主网消耗的成本,比如打包交易的 Batch 路线。Polygon zkEVM 上的 Zero 就采用的该技术路线,而 zkSync 采用的则是状态差异。从目前来看,并没有其他项目采用相同的技术路线,据称能更高效地进行数据压缩降低成本。
状态差异发布:Era 通过发布状态差异(state diffs)而非传统的交易输入来解决数据可用性问题。这使得 Era 在现有的 zkEVM 项目中具有独特的优势。
数据压缩:通过发布状态差异,Era 可以实现更高效的数据压缩。数据压缩可以减少存储和传输数据的成本,从而降低整体的交易费用。
更频繁的预言机更新:由于数据压缩,Era 可以实现更频繁的预言机更新。这将提高整个系统的实时性和响应速度,这对于资产报价等是极为关键的。
低成本隐私保护:Era 的数据可用性解决方案也有助于实现低成本的隐私保护。用户可以在保证交易安全的同时,享受到更好的隐私保护。
无缝的链下存储扩展:Era 的数据压缩特性使其能够与链下存储扩展方案(如 zkPorter)无缝集成。这将进一步降低存储和传输数据的成本,提高整个系统的扩展性和可用性。
超扩容性支撑生态扩展综合性:超扩容性是通过多个关键特性(如原生账户抽象、强大的 LLVM 编译器、数据压缩等)以及去中心化路线图共同实现的。这些特性和规划共同构建了一个综合性的可扩展解决方案。
无限扩展能力:超扩容性的核心目标是实现无限的扩展能力,以适应加密货币大规模普及的需求。超扩容性代表了一个长期的发展愿景,即通过在以太坊上构建 ZK 驱动的超级链,实现加密货币的无限扩展和普及。
支持去中心化:超可扩展性与去中心化路线图相结合,确保在实现高性能的同时,维护系统的去中心化特性。这有助于提高网络的安全性和抗审查性。
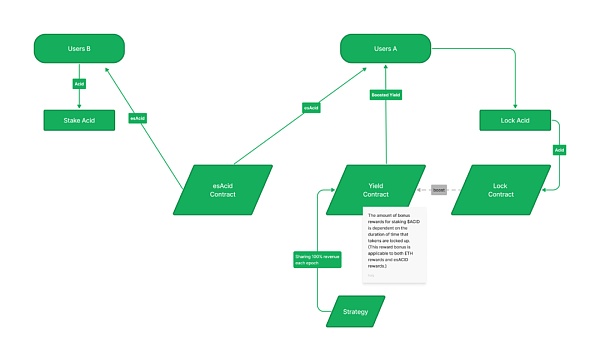
0xAcid 的目标是为 LSD 资产(如 stETH、rETH、frxETH 等)提供更高的回报。
项目生态:0xAcid 项目支持的操作包括以下几个部分:
质押锁定:用户可以将 $ACID 锁定,以获得 ETH 节点运营的收益。锁定时间越长,收益越高,国库管理大量的 LSD 资产,获得以太坊质押奖励。国库也会通过 DeFi 策略获得额外收益,90% 的资金投资于低风险的项目,而 10% 的资金投资于高风险项目。
债券:用户可以通过购买债券用以太坊(ETH)获得 $ACID,享受一定的折扣,并在 36 小时内解锁。债券折扣范围在 5% 到 12% 之间,使得用户能够以更低的价格购买 $ACID。
挖矿:用户可以参加 ACID-ETH 池在 CamelotDEX 上的流动性挖矿,享受高达 500% 的年化收益。
esACID 奖励:$ACID 质押者可以获得 esACID 奖励。用户需要先质押 200% 金额的 $ACID,然后 esACID 代币将在 30 天内线性解锁为 $ACID。

0xAcid 官方文档
高收益率的来源:0xAcid 项目能够提供高收益率的原因在于其创新的机制。这些机制包括利润分配、锁定时间和比例奖励等。具体而言,所有 0xAcid 协议产生的利润都以 $wstETH 的形式分发给锁定的 $ACID 持有者。当 $ACID 锁定的总价值 (TVL) 低于库存价值时,用户将始终获得更高的权益收益。此外,$ACID 收益与锁定时间(最长 1 年)和锁定比例成正比,锁定比例越高,收益越高。
风险和挑战:尽管 0xAcid 项目提供了高收益率,但庞氏机制使其面临市场风险。由于高额的发行量、高达 500% 的年化收益以及锁定折扣,随着代币的通胀,$ACID 的价格可能会下跌,但不会降至零。此外,项目需要引入治理功能,以确保其长期稳定发展。
自从 3 月 11 日 USDC 发生脱锚事件后,USDT 相对 USDC 始终存在溢价,USDT-USDC 作为主网交易量最大的稳定币池,在大多数 DEX 协议中偏离了最有效的报价区间,DODO 上一周经过流动性的repeg 调整后,使得报价区间更有效,取得了明显的交易量上涨。主网 最近 24h 交易量仅次于Uniswap,Curve 排名第三。

1/ 关于交易量
主网24小时交易量 DODO 排名第三,达到 130M;全链交易量排名第四名;
过去一周 DODO 在主网的交易量上涨 777%,全链交易量上涨 179%,Top 10 DEX 中增量最多;
DODO 主网的 Volume/TVL 达到 6.92,全链的 Volume/TVL 为 3.98,资金利用率远高于 Uniswap 与 Curve 等主流 DEX。


https://defillama.com/dexs
2/ 主网 USDT-USDC交易量各DEX占比
DODO 在 USDT-USDC 最主要的稳定币对的交易量占有率目前已经达到 36.3%,Uniswap 为 51.7%,Curve 为 9.9%。

3/ DODO 协议中 USDT-USDC 的主网总锁仓量
TVL 在3 月 11 日之后,存在三分之一的下降,但目前经过 repeg 后,对交易量并没有较大影响;
目前 DODO USDT 的单币流动性挖矿收益为 7.76%, USDC 是 7.23%。


https://app.dodoex.io/earn/mining?network=mainnet
4/ 关于 DODO 数据
目前,用户可以从 Dune SpellboGate.io 轻松引用到 DODO 各链,不同版本池子以及 DODO 聚合器的交易数据,可以参考文档:https://docs.dodoex.io/chinese/kai-fa-zhe/he-yue-shu-ju/duneanalytics
Bullet News
Polygon zkEVM 主网将上线,为以太坊提供可扩展性和隐私性。许多知名项目已宣布支持并计划在 Polygon zkEVM 上部署,包括 Aave、MakerDAO、Curve 等。Polygon zkEVM 主网的上线将为 Layer 2 生态提供更多可能性,激发创新和新项目的发展。
Avalanche 在 Fuji 测试网发布全新的网络升级 —— Cortina,旨在提高性能、安全性和扩展性。Cortina 升级采用了改进的共识算法,实现更快速的交易确认和更高的吞吐量。针对智能合约和跨链互操作性进行了优化,提升了 dApps 的性能和用户体验。
美国商品期货交易委员会(CFTC)正式起诉币安创始人兼首席执行官 CZ(赵长鹏)。起诉指控 CZ 及币安涉嫌未经授权在美国境内提供衍生品交易服务,违反了相关法规。CFTC 要求法庭下令停止币安在美国的违法行为,并支付相应的民事罚金。币安已经发布声明,表示将全力配合 CFTC 的调查,努力解决此次诉讼。由于 CFTC 起诉 CZ 的消息,市场出现短暂波动,部分投资者对加密货币市场的未来表现担忧。BNB 在消息公布后出现了一定幅度的下跌,但随后逐渐回升。
免责声明
本研究报告内的信息均来自公开披露资料,且本文中的观点仅作为研究目的,并不代表任何投资意见。报告中出具的观点和预测仅为出具日的分析和判断,不具备永久有效性。
文章来源于芝麻开门交易所。
芝麻开门安卓下载:立即前往芝麻开门IOS下载:立即前往
注册领取新手礼包!交易手续费返现:20%!

本站下载领取新人专属奖
最低的手续费,最快捷的交易,强劲的 API 以及更多
| 芝麻开门交易所热门内容推荐 | |||
| USDT钱包最新版本 | 马云正式布局pi币是真的吗 | 全球最安全的冷钱包 | |
| 芝麻开门安卓下载 | 芝麻开门苹果下载 | 芝麻开门Web3.0版本 | |