来源:互联网作者:欧易下载2025-07-22 07:41:00
Gate.io新冰山策略是什么?
冰山策略如何运行的?
OKX新冰山策略升级了什么?
OKX新冰山策略交易参数介绍
如何使用OKX新冰山策略?
一、进入OKX新冰山
二、使用OKX新冰山下单
冰山委托策略是一种用于大额订单拆分并分批挂单的交易方式。当用户进行大额交易时,为了避免对市场造成冲击,系统会自动将大订单拆分为多个小订单进行挂单。这种策略具备隐藏交易意图、降低滑点等优势,因此成为大额交易者的常用工具。
OKX一直以来都支持冰山委托策略,并在近期对其进行了全面优化,使其更加智能化和易用化。本文将详细介绍OKX新冰山策略的功能,并指导用户如何使用。

冰山策略是如何实现大单拆分的呢?它会根据当前的买一/卖一价格以及用户设定的挂单偏好来决定挂单位置,并自动进行小单委托。当某笔订单全部成交或盘口价格发生变化时,系统会自动重新挂单,从而完成整个大单的买入或卖出操作。
简单来说,就像冰山一样,只有一小部分暴露在水面之上,也就是挂在盘口的订单,这样既不会暴露交易意图,也不会对市场价格造成明显影响,同时还能有效减少滑点。当这部分订单成交后,隐藏的订单会自动浮现出来继续挂单,从而实现低成本、高效的大额成交。
OKX新冰山的最大亮点是“动态挂单”。
以买入操作为例,传统冰山策略通常是在买一价基础上向下取固定价差或比例来挂单,当价格偏离设定的范围时,系统会撤单并重新挂单,而新的挂单仍然基于固定价差或比例。
而OKX新冰山采用了更加灵活的动态挂单方式,不再依赖固定的价差或比例,而是结合当前买一、买二、卖一、卖二的实时价格进行计算并挂单。这种机制可以显著降低滑点,同时更好地隐藏交易意图。
此外,OKX新冰山支持多种挂单模式,包括“更快成交”、“成交速度均衡”和“更优价格”,用户可根据实际需求进行选择。
因此,OKX新冰山具备以下优势:大单拆分、交易意图隐藏、滑点控制、个性化挂单设置。
名词解释:
价距、比例:价距是指每笔委托价格与买一/卖一价之间的固定差值;比例则是指委托价格与买一/卖一价之间的固定涨跌幅百分比。
挂单限制价:买入时可接受的最高价格,卖出时可接受的最低价格。若市场价超出该限制价,则暂停挂单操作。
OKX新冰山策略包含基础挂单参数和高级设置参数。
1. 单笔委托量
以买单为例,当最新成交价低于挂单限制价时,小额买单将根据用户选择的挂单偏好挂出。单笔委托量指的是订单簿上每笔订单的数量(系统会乘以0.5至1之间的随机数)。
2. 单次挂单数
系统会根据用户设定的总下单量动态调整订单簿上的挂单数量。
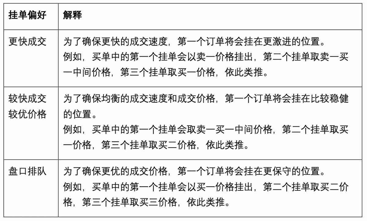
3. 挂单偏好
用户可选择三种挂单模式:更快成交、成交速度均衡、更优价格。

4. 挂单限制价
若您买入资产,当币对的市价低于此价格时,策略将按照挂单偏好挂出小额买单;若市价高于此限制价,策略暂停,直到价格回落。
若您卖出资产,当币对市价高于此价格时,策略开始挂单;若市价低于此限制价,策略暂停,直到价格回升。
5. 开始条件
策略的触发条件有三种:立即触发、价格触发、RSI-14 触发。

1)App端
打开OKX APP(官方注册 官方下载),点击底部的“交易”按钮,进入“策略”页面,在“创建策略”下的“大单拆分”中选择“冰山策略”,即可进入OKX新冰山界面。

2)Web端
访问OKX官网(官方注册 官方下载),将鼠标悬停在顶部导航栏的“交易”按钮上,在下拉菜单中的“策略交易”中选择“创建策略”,然后选择“冰山策略”即可进入相应页面。


举例说明:用户希望在BTC价格低于35,000 USDT时使用冰山策略购买5 BTC,可进行如下设置:

由于选择“立即触发”,下单后系统将立即执行策略:
以上就是OKX新冰山策略是什么?如何使用OKX新冰山策略?的详细内容