
芝麻开门(OKX)如何进账模式设置? 跨币种保证模式图文教程(app端)
芝麻开门(OKX)的账户模式包括简单交易模式、单币种保证金模式和跨币种保证金模式。你可以按照以下步骤进行账户模式设置:
-
登录账户:打开芝麻开门 OKX 官网或 APP,输入账号和密码登录你的账户。OKX(官方注册)(官方下载)邀请码:jbzj999
-
进入交易页面:在官网首页,点击 “交易” 选项卡,选择你想要进行交易的类型(如币币交易、合约交易等),进入相应的交易页面;在 APP 中,点击底部 “交易” 按钮,进入交易界面。
-
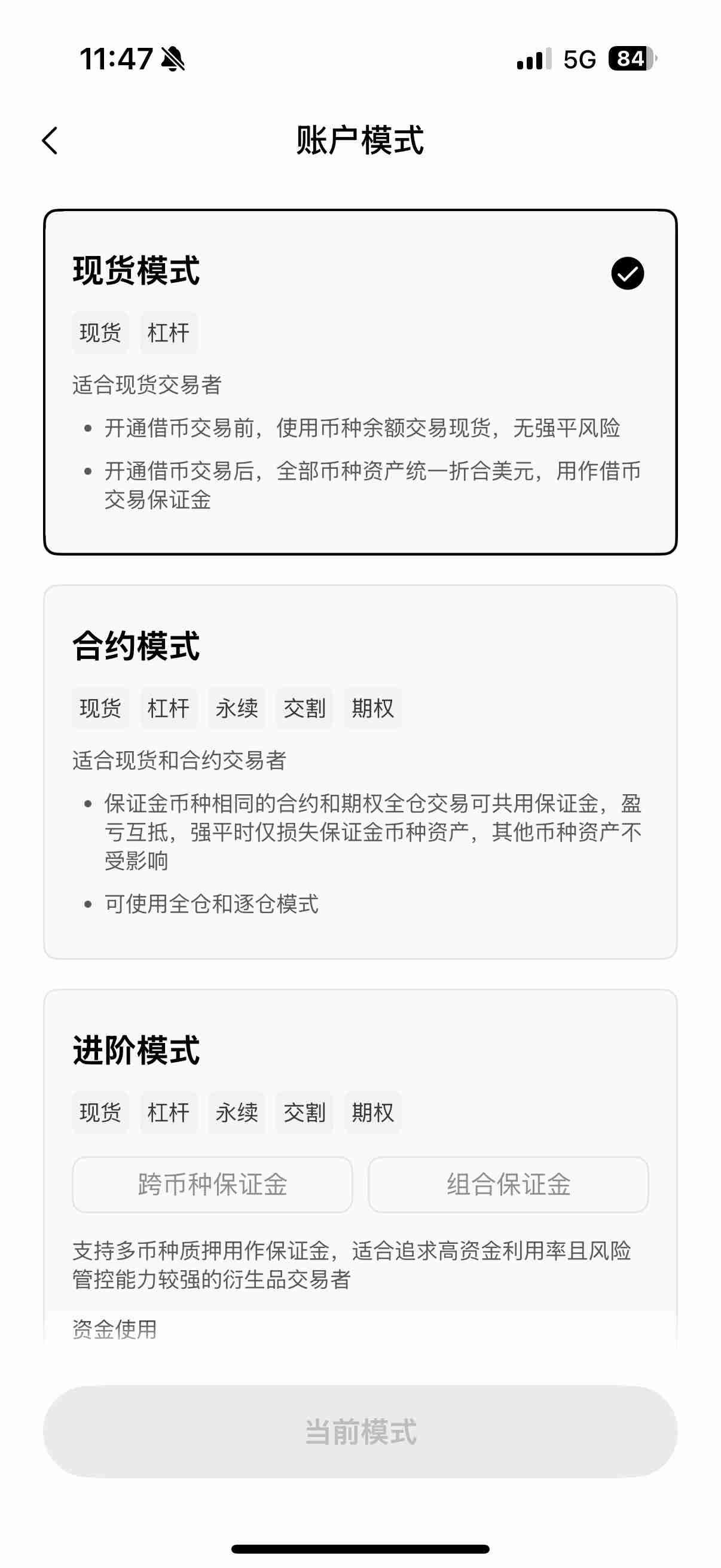
选择账户模式:在交易页面中,通常会在右上角或其他明显位置看到 “账户模式” 或类似的选项,点击该选项。
-
切换账户模式:在弹出的账户模式选择菜单中,你可以看到简单交易模式、单币种保证金模式和跨币种保证金模式,根据自己的交易需求和风险承受能力选择相应的模式。例如,新手用户可以选择简单交易模式,有一定经验的用户可根据情况选择单币种或跨币种保证金模式。
-
确认设置:选择好账户模式后,系统可能会要求你确认相关设置,点击 “确认” 或 “切换” 按钮,完成账户模式设置。
不同版本的芝麻开门 OKX 界面可能会有所差异,如果你在设置过程中遇到问题,可以查看芝麻开门 OKX 官方网站的帮助中心,或联系客服寻求协助。此外,虚拟货币交易在中国不受法律保护,存在较大的投资风险,建议谨慎参与。
1、打开APP选择交易

2、如现货或合约

3、点击交易页面右上角图标

4、在展开页面常用功能里面选择交易设置

5、选择交易模式。

6、账户模式您可以根据个人需求选择不同的账户模式,一共有4种账户模式可供选择

7、选择账户模式后,点击切换即可。

跨币种保证金模式和组合保证金模式介绍
芝麻开门的跨币种保证金模式和组合保证金模式都是其统一交易账户下的保证金模式,旨在提高用户资金利用率,以下是具体介绍:
跨币种保证金模式:
- 用户自选的质押币资产会折合成美元,为所有全仓仓位交易提供保证金。该模式下,所有交易品种之间会共用保证金,交易盈亏可相互抵消。用户可自行设置是否开启自动借币。开启后,负余额产生的负债将每小时产生利息,但交割、永续合约全仓仓位的未实现亏损产生的负债在免息额度内免息,超出部分才计息。关闭自动借币后,负余额和上述未实现亏损产生的负债在免息额度内免息,超出则会触发自动换币以偿还负债。
组合保证金模式:
- 该模式允许用户在一个账户内同时交易现货、杠杆、永续、交割、期权五种业务,并使用风险模型确定保证金要求,能有效降低投资组合的保证金要求,提高资本使用率。类似于跨币种保证金模式,用户的不同货币资产将被转换计算成等值的美元金额,以衡量初始和维持保证金。在组合保证金账户模式,用户也可选择自动借币或非自动借币模式。组合保证金账户模式下,用户的全仓交割合约、永续合约和期权的订单和仓位的占用保证金不会产生借币,亦不会被要求潜在借币保证金。
两种模式通常都要求统一交易账户权益折合不少于 10,000 美金,且需完成答题才能激活
跨币种保证金模式和组合保证金模式区别:
保证金计算方式:
-
跨币种保证金模式:将不同币种资产统一折合成美元价值,以此作为保证金,为所有全仓仓位交易提供支持,让所有币种的各类现货及衍生品交易都能在同一账户下共用保证金。
-
组合保证金模式:依据风险模型来确定保证金要求6。它同样会将用户的不同货币资产转换计算成等值的美元金额,以此衡量初始和维持保证金,但会综合考虑投资组合的整体风险状况,可能会根据不同交易对、仓位分布等因素,更精准地计算所需保证金,理论上能更有效地降低保证金要求。
适用用户群体:
-
跨币种保证金模式:主要面向高级散户和机构类用户,这些用户对资金利用率要求较高,且有较强的风险承受能力和交易经验,能够理解并驾驭该模式下较为复杂的交易和风险情况。
-
组合保证金模式:更侧重于满足专业的量化交易团队、机构投资者等对资金效率极致追求的用户。他们通常会进行多品种、多策略的交易,组合保证金模式能更好地适应其复杂的交易组合,帮助其优化资金配置。
交易风险特性:
-
跨币种保证金模式:虽能提高资金利用率,实现不同结算币种的仓位之间盈亏轧差相抵,降低爆仓风险,但在全仓模式下,若行情向不利方向发展,由于所有资产共同作为保证金,用户的损失可能会快速扩大。
-
组合保证金模式:通过风险模型计算保证金,能更精细地评估风险,在某些情况下,对于合理的交易组合,可更精准地控制风险,相比跨币种保证金模式,可能会在一定程度上提供更优化的风险 - 收益平衡,不过具体风险情况仍取决于用户的交易策略和市场行情。
借币相关特性:
-
跨币种保证金模式:用户可自行设置是否开启自动借币。开启后,负余额产生的负债将每小时产生利息,交割、永续合约全仓仓位的未实现亏损产生的负债在免息额度内免息,超出部分才计息;关闭自动借币后,负余额和上述未实现亏损产生的负债在免息额度内免息,超出则会触发自动换币以偿还负债。
-
组合保证金模式:用户也可选择自动借币或非自动借币模式,但组合保证金账户模式下,用户的全仓交割合约、永续合约和期权的订单和仓位的占用保证金不会产生借币,亦不会被要求潜在借币保证金5。
到此这篇关于芝麻开门(OKX)如何进账模式设置? 跨币种保证模式图文教程(app端)的文章就介绍到这了,更多相关芝麻开门账模式设置教程内容请搜索本站以前的文章或继续浏览下面的相关文章,希望大家以后多多支持本站!
以上就是芝麻开门(OKX)如何进账模式设置? 跨币种保证模式图文教程(app端)的详细内容